המודל התיאורי
Kahenman and Tversky (1979) הגו את תיאוריית הפרוספקט, שמנסה להסביר איך אנשים מתנהגים בפועל - מודל תיאורי.
המודל מבוסס על מודל תוחלת התועלות הנורמטיבי:
-
החלטות מתקבלות על סמך "חישוב" תוחלת התועלת כסכום מכפלות ההסתברות בערך.
-
התועלת השולית הולכת ופוחתת.
אבל מבחינים בין המודלים בשתי נקודות:
-
ה"ההסתברות" והערך אינם אובייקטיבים, אלא עוברים טרנספורמציה
-
הערך (סובייקטיבי) של כל תוצאה תלוי בנקודת הייחוס (Reference point)
פונקציית הערך הסובייקטיבי¶
-
(רווח) נניח ואתם מתבקשים לבחור בין -
-
קבלת 10,000$ בוודאות
-
סיכוי של 50% לזכות ב5,000$ או 15,000$
-
(הפסד) מנגד, נניח שנותנים לכם 20,000$ ומיד צריכים לבחור בין:
-
להחזיר 10,000$
-
סיכוי של 50% שתצטרכו להחזיר 5,000$ או 15,000$
רוב האנשים בוחרים באופציה הודאית ברווח (1.) ובאופציה הלא ודאית בהפסד (2.). ההעדפה הזו מדגימה את תופעת שנאת הסיכון - במצבי הפסד, אנחנו אוהבים סיכון - סיכוי לצאת מההפסד - אבל במצבי רווח, אנחנו שונאים סיכון - כל זאת למרות שהתוחלת זהה בשני התרחישים.

הפונקצייה קעורה בהפסד וקמורה ברווח, והתועלת שלה הולכת ופוחתת ככל שהמגמה עולה - התועלת השולית הולכת ופוחתת.
בתורת תוחלת התועלת, אין הבדל בין רווח להפסד - רק התוחלת משנה. אבל מבחינת תיאוריית הפרוספקט, זה משנה. השיפוע בצד של ההפסד תלול יותר: ההפסד "כואב" לנו יותר מהרווח. אני אעריך הרבה פחות רווח של 50$ מאשר שאני אכאב הפסד של 50$ - זו תופעה המכונה שנאת הפסד.

ראו כיצד התיאורייה מסבירה את ההעדפה שלנו מקודם. השיפוע על לנקודת ה10,000 דולר (10K) גבוה יותר מהקו הממוצע בין רווח של 5K ל15K; הממוצע של שניהם נמוך יותר בגלל שהתועלת השולית הולכת ופוחתת. היות והערך הסובייקטיבי הממוצע של ה10K גבוה יותר, אנחנו נוטים לבחור באפשרות הזו.
בדיוק אותה התופעה מתרחשת בהפסדים, הפוך: ההפסד הודאי יכאב לי יותר משום שהתועלת הסובייקטיבית שלו תהיה גבוהה מהממוצע בין הפסד קטן (5K) להפסד גדול (15K) בגלל התועלת השולית ההולכת ופוחתת - הפסד של 15K לא יכאב לי פי 3 מהפסד של 5K, אלא פחות. לכן, נבחר באפשרות הלא-ודאית.
אפקט המסגור¶
זוהי הפרה של עקרון הקביעות.
תארו לעצמכם שארה"ב מכינה עצמה להתפרצות מגיפה שצפויה להמית כ600 איש. שתי תוכניות פעולה עומדות על הפרק:
-
הצלה ודאית של 200 איש
-
33% שכולם ינצלו, ו66% שאיש לא יינצל.
במה תבחרו?
רוב המשיבים (~87%) נוטים לעבר אפשרות (1.).
ואם יהיו עוד 2 אפשרויות?:
-
ימותו בוודאות 400 איש
-
33% שאיש לא ימות, 66% שכולם ימותו
מבין שתי האפשרויות האלו, רוב המשיבים (~89%) נוטים לעבר (4.) - למרות שאלו אותן החלופות כמו (1.) ו(2.), רק בהצגה שונה (ימותו לעומת יינצלו).
הפרה זו מכונה אפקט המסגור, וגם אותה ניתן להסביר באמצעות המודל התיאורי.
הבחירה בתרחיש זה ("המגפה האסייתית") מראה:
-
למסגור (רווח\הפסד) יש השפעה על העדפות של אנשים, גם כאשר תוחלת הערך זהה.
-
אנשים שונאי סיכון ברווחים ואוהבי סיכון בהפסדים.
מסגור חיובי ושלילי נמצאו קשורים לרמות שונות של עיבוד קוגניטיבי - מסגור שלילי הוביל לעיבוד מעמיק יותר ונקשר במזני תגובה ארוכים יותר (Gonzalez et al, 2005; Payner et al, 1993).
אפקט המסגור מוסבר במונחים של עימות בין מערכת 1, הרגשית והאוטומטית, למערכת 2, האנליטית והמבוקרת.
בחירה באופציה הבטוחה בתרחישי רווח ובאופציה המסוכנת במצבי הפסד נקשרה בפעילות מוגברת של האמיגדלה, לעומת בחירות רציונליות יותר שגררה פעילות באזורים קדמיים במוח (De Martino et al, 2006).
אפקט המסגור נובע מהיוריסטיקה רגשית המאפיינת את מערכת 1 הפועלת על פי העיקרון כי רווחים בטוחים אטרקטיביים, ואילו הפסדים בטוחים אברסיביים במיוחד (Kahenman & Fredrick, 2007). לחץ זמן מגביר את אפקט המסגור (Guo et al, 2017). הממצאים תומכים בטענה שאפקט המסגור מונע בעיקר ע"י מערכת 1 האינטואיטיבית.
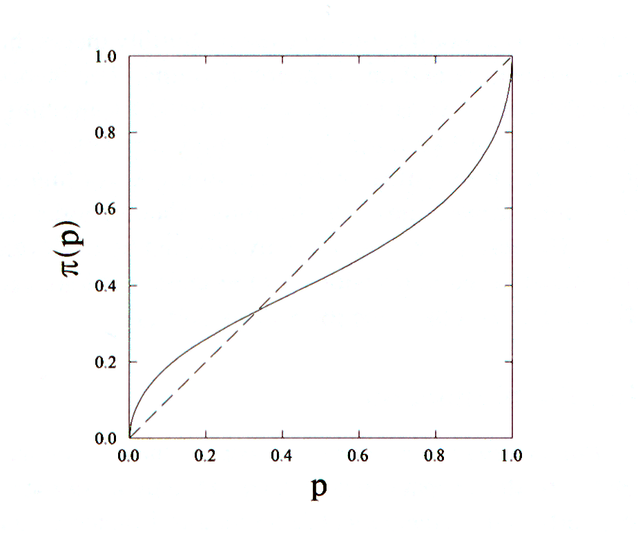
פונקציית המשקל¶

בציר הX מוצגות ההסתברויות, ובציר Y - הטרנספורמציה: הערך הסובייקטיבי שאנחנו מייחסים למאורעות. ניתן לראות שיש לנו הערכת חסר של הסתברויות בינוניות וגבוהות, והערכת יתר של הסתברויות נמוכות1.
פונקציית המשקל מתרגמת הסתברויות למשקולות החלטה.
פונקציה מונוטונית של P
π (0)=0
π (1)=1
עבור הסתברויות נמוכות המשקל גדול מההסתברויות, ועבור הסתברויות בינוניות וגבוהות המשקל קטן מההסתברויות. באופן כללי -
π (p) + π (1-p) <1
אפקט הודאות¶
לנבדקים יש שתי אפשרויות:
- A לבחור בין:
- 3,000 ש"ח בוודאות
- 4,000 ש"ח בהסתברות של 80%
80% מהנבדקים העדיפו את אפשרות 1.
- B. לבחור בין:
- 3,000 ש"ח בהסתברות של 25%
- 4,000 ש"ח בהסתברות של 20
65% העדיפו את אפשרות 2.
למה?
U(3000)>0.8U(4000) 0.25U(3000)<0.2U(4000) שני השוויוניים לא יכולים להתקיים במקביל: השינוי היחיד בין A לB הוא ההסתברות ממש: ההסתברות של מאורעות B הוא רבע ממאורעות A. לכן, אם בחרנו באופציה 1 בA - 3000 שקלים בוודאות - אנחנו צריכים לבחור באפשרות 1. בB - שעומדת באותו היחס. אבל, ברגע שאפשרות 1. איבדה ממעמד הוודאות שלה, השקלול שלה אצלנו משתנה.
בתמצית: יש לוודאות מעמד מיוחד.
ההטיה נובעת מ "אפקט הודאות" (Certainty effect): הפחתת ערך קבוע מההסתברות שיקרה אירוע בעלת משמעות סובייקטיבית גדולה יותר, כשהאירוע המקורי היה ודאי לעומת הסתברותי.
הסבר ע"פ פרוספקט π (p) + π (1-p) <1 הסתברויות משוקללות הערכת חסר יחסית ל 1.
במשחק רולטה רוסית: מוכנים לשלם יותר כדי להוציא את הכדור היחיד הנמצא באקדח מאשר כדי להוציא כדור אחד מבין ארבעה הנמצאים באקדח.
אנשים מוכנים לשלם יותר כדי לעבור ממצב שבו יש הסתברות מסוימת להיהרג, למצב שבו אין אפשרות להיהרג (ודאות), מאשר לעבור ממצב שבו יש הסתברות מסוימת להיהרג, למצב שבו יש הסתברות נמוכה יותר להיהרג.
למרות שבשני המקרים ההסתברות להיהרג מופחתת באותה מידה.
-
מה שמסביר את הנכונות שלנו לעשות דברים כמו לקנות כרטיסים ללוטו או ביטוחים יקרים ומאוד מסוימים. ↩